8086/8088 Hardware Specifications⚓︎
约 1293 个字 预计阅读时间 6 分钟
核心知识
8086/8088 芯片的:
- 引脚排布
- 小模式 / 大模式
- 各种引脚的功能
- 内存组织(内存库)
- 8088 单内存库
- 8086 双内存库
- 选择信号 \(\overline{\text{BHE}}\) 和 \(\overline{\text{BLE}}\)/\(\text{A}_0\)
- 未对齐内存访问需要 2 个周期
Pin-Outs and Pin Functions⚓︎
下面展示了 8086 & 8088 的引脚图(pin-out):
两者均封装在 40 个引脚的双列直插式封装(dual in-line packages, DIPs) 中
8086 是一款具有 16 位数据总线的 16 位微处理器,而 8088 只有 8 位数据总线。
- 8086 的引脚连接为 AD0–AD15
- 8088 的引脚连接为 AD0–AD7
数据总线宽度是唯一的主要区别。因此,8086 更有效地传输 16 位数据。
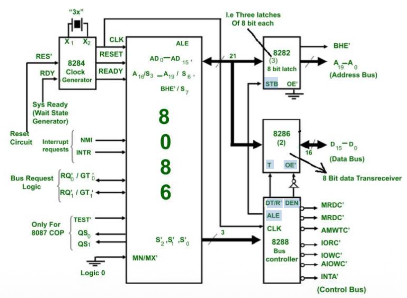
8086 的工作模式有:
-
小模式(minimum mode):
- 最简单且成本最低的模式
- 内存与 I/O 操作的所有控制信号都由处理器生成
-
主要组件:
- 8282 锁存器
- 8286 三状态缓冲区
- 74138 解码器
-
大模式(maximum mode):
- 允许系统使用外部协处理器,例如 8087(浮点协处理器)
- 一些控制信号必须由外部生成(需要外部总线控制器 8288)
-
主要组件:
- 8282 锁存器
- 8286 三状态缓冲区
- 8288 总线控制器
在这两种模式下的 8086 引脚排布:
- \(\text{VCC}\)(+5V 电源)
- \(\text{GND}\)(接地
) :有 2 个(右图左上和左下角) -
\(\text{MN}\) / \(\overline{\text{MX}}\)(最小 / 最大
) :表示处理器将运行的模式- 高电平表示小模式,低电平表示大模式
- 观察右图,小模式会输出红色标注的信号(控制信号
) ,而这些信号的左边则是大模式会输出的信号(请求或状态信号)
-
引脚连接 \(\text{AD}_{15} - \text{AD}_0\) 表示 8086 地址 / 数据总线线路是时间复用(time multiplexd) 的地址和数据总线线路:
- \(\text{ALE} = 1\):地址信号,有 16 位内存地址或 I/O 端口号两种情况
- \(\text{ALE} = 0\):数据信号
-
小模式引脚 \(\text{ALE}\) 表示地址锁存使能(address latch enable),用于确定地址 / 数据总线是否包含地址(前面刚提过)
- \(\text{ALE}\) 信号在保持确认期间不会浮动
-
小模式引脚 \(\text{IO}/\overline{\text{M}}\) (8088)或 \(\text{M}/\overline{\text{IO}}\)(8086)确定地址信号表示内存还是 I/O
- 保持确认期间处于高阻抗 (high-impedance) 状态
-
\(\text{BHE}\)
: (8086)总线高使能(bus high enable) 引脚用于在读或写操作期间启用最高有效数据总线位(\(\text{D}_{15}–\text{D}_8\)) -
引脚连接 \(\overline{\text{RD}}\) 表示读信号
- 逻辑 0 时,数据总线能够接收来自内存或 I/O 设备的数据
- 引脚在保持确认期间处于高阻抗状态
-
小模式引脚 \(\overline{\text{WR}}\) 表示写信号
- 逻辑 0 时,数据总线包含用于内存或 I/O 的有效数据
- 引脚在保持确认期间处于高阻抗状态
-
引脚连接 \(\text{INTR}\) 表示中断请求(interrupt request),用于请求硬件中断
- 如果当
IF = 1时 \(\text{INTR}\) 保持高电平,8086/8088 在当前指令执行完成后进入中断确认周期
- 如果当
-
\(\text{NMI}\) 表示不可屏蔽的中断输入(non-maskable input),和 \(\text{INTR}\) 类似
- 但不会检查
IF标志位 - 若被激活,使用 2 号中断向量
- 但不会检查
-
小模式引脚 \(\overline{\text{INTA}}\) 表示中断确认(interrupt acknowledge) 信号,是对 \(\text{INTR}\) 输入引脚的响应
- 通常用于在响应中断时将中断向量号门控到数据总线上
-
大模式引脚 \(\overline{\text{LOCK}}\) 表示锁输出,用于锁定系统的外围设备
- 此引脚通过在任何指令前使用
LOCK:前缀来激活
- 此引脚通过在任何指令前使用
Memory Banks⚓︎
DRAM 组织:
x86 使用内存库(memory banks) 来支持单字节传输(one byte transfer) 或未对齐的内存访问(unaligned memory access)。一个「库(bank)」指代的是一个 8 位宽的内存,比如:
- 8088 有 8 位的数据总线,且内存地址空间实现为单个 1MB 的内存库
- 8086 有 16 位的数据总线,且内存地址空间实现为两个独立的 512 KB 内存库
8086 内存库的选择:
-
库高使能(bank high enable)(\(\overline{\text{BHE}}\))和库低使能(bank low enable)(\(\overline{\text{BLE}}/\text{A}_0\))用作库选择信号:
- \(\overline{\text{BHE}} = 0\) 启用高位 / 奇数位的内存库
- \(\overline{\text{BLE}}/\text{A}_0 = 0\) 启用低位 / 偶数位的内存库
-
地址位 \(\text{A}_1-\text{A}_{19}\) 选择位置
未对齐的内存访问需要两个总线周期:
- 第一个周期:使用 \(\text{D}_8-\text{D}_{15}\) 进行数据传输
- 第二个周期:使用 \(\text{D}_0-\text{D}_7\) 进行数据传输
总结
- 由此可见,保持内存访问对齐在 x86 机器上很重要
- x86 的内存和 I/O 空间按库排列;库选择信号(\(\overline{\text{BHE}}\) 和 \(\overline{\text{BLE}}/\text{A}_0\))用于引用字节数据
- 这就相当于为内存和 I/O 写操作分别使用单独的写选通信号(separate write strobes)(一个用于高 8 位,一个用于低 8 位)
评论区









